2022-12-09

武汉灵思生物
武汉灵思生物技术有限公司(Wuhan Lingsi Biotech Co.,Ltd.)成立于2015年11月,是一家专注于生命科学和生物技术领域的高科技企业。公司主要以细胞及实验动物为主要研究对象,利用常规分子生物学、细胞生物学及免疫学等技术联合高通量组学(基因组、蛋白组及代谢组)分析手段,推动疾病发病机制及药物疗效、药物作用靶点筛选及作用机制探讨。公司本着“设计合理、理念新颖、研发严谨、数据准确”的研究理念和不断创新、开拓进取的创业精神、通过高度细分、全方位的服务平台;帮助广大科研工作者在各研究领域突破贡献绵力,为生命科学的可持续发展提供强有力的帮助。
转录组测序的研究对象为特定细胞在某一功能状态下所能转录出来的所有mRNA。转录组测序能够从整体水平研究基因表达量以及基因结构,揭示特定生物学过程中的分子机理;目前已广泛应用于基础研究、临床诊断、药物研发和分子育种等领域。
实验流程:
样品RNA提取→RNA检测→文库构建链特异性文库→Illumina PE150测序→生物信息分析

分析流程:
数据质控→参考序列比对或De novo组装→基因表达水平分析→重复相关性评估→差异表达基因分析→差异表达基因蛋白互作网络

结果展示:




在植物中,通常miRNA与靶标序列结合紧密,在结合位点的第10/11位碱基处直接剪切mRNA从而调控下游的mRNA表达。被剪切后的mRNA变为两段,其中之一是含有3‘-polyA尾巴且5’不含cap的片段。在测序过程中,针对这种断片特异捕获,就是降解组测序。降解组测序的原理:miRNA剪切靶基因产生二个片段,5’剪切片段和3’ 剪切片段。其中3’剪切片段,包含有自由的5’ 单磷酸和3‘ polyA尾巴,可被RNA连接酶,连接产物可用于下游高通量测序;而含有帽子结构的5‘ 剪切片段或是其他缺少5’ 单磷酸基团的RNA是无法被RNA酶连接,因而无法进入下游的测序实验;对测序数据进行深入地比对分析,可以直观地发现在mRNA序列的某个位点会出现一个波峰,而该处正是候选的miRNA剪切位点。
实验流程:
样品RNA提取→RNA检测→连接5’adapter→PAGE纯化miRNA 切割产物→构建文库→SE50测序
分析流程:
数据质控→参考基因组比对(mapping)→靶基因预测→差异降解片段→靶基因功能富集性分析
结果展示:



Small RNA是一大类调控分子。Small RNA包括:miRNA、ncRNA、siRNA、snoRNA、piRNA、rasiRNA等。Small RNA测序正是对这一类重要的调控小RNA—特别是microRNA(miRNA)展开分析,利用高通量测序平台,对样本中富集到的18-32 nt的小RNA片段进行测序,对获得的有效数据进行序列长度分布统计,将筛选后的高质量序列分类注释,获得样品中包含的各组分及表达量信息,实现small RNA序列的鉴定、靶基因分析和功能注释等多项分析,满足客户对包含miRNA、siRNA、piRNA等多种small RNA类型的分析研究需求。
实验流程:
样品RNA提取→RNA检测→回收miRNA→Illumina SE50测序→生物信息分析

分析流程:
数据质控→参考基因组比对(mapping)→miRNA鉴定和预测→重复相关性评估→差异表达miRNA分析→差异miRNA靶基因预测→靶基因功能分析
结果展示:






长链非编码RNA(long non-coding RNA,lncRNA)是一类转录本长度超过200nt,有一些长度超过90kb、不编码蛋白的RNA。利用新一代高通量测序技术进行lncRNA测序,并结合生物信息学的预测工具进行lncRNA分析,有助于科研工作者更快发现那些具有重要调控功能的lncRNA,分析其与特定生物学过程的关系。该方法可以更加高效地获取lncRNA序列以及位置信息还可对新的lncRNA进行预测及功能分析。
实验流程:
样品RNA提取→RNA检测→去核糖体链特异性文库→Illumina PE150测序→生物信息分析

分析流程:
数据质控→参考基因组比对(mapping)→lncRNA鉴定和预测→重复相关性评估→差异表达lncRNA分析→差异lncRNA靶基因预测→靶基因功能分析
Circle RNA(Circular RNA),是一类不具有5'末端帽子和 3'末端 poly(A)尾巴、并以共价键形成稳定闭合环状结构的非编码 RNA 分子。Circle RNA 广泛存在于生物细胞中,对miRNA 起重要的调控作用,进而调控基因表达。随着高通量测序技术的发展,Circle RNA 在多种真核生物体内被大量鉴定出来,利用高通量测序技术,对生物样本中的Circle RNA 进行鉴定、表达丰度检测及结构分析,是RNA领域的研究热点,推动更深入的基因表达研究。
实验流程:
样品RNA提取→RNA检测→去核糖体去线性RNA文库→Illumina PE150测序
分析流程:
数据质控→参考基因组比对(mapping)→Circle RNA鉴定和预测→重复相关性评估
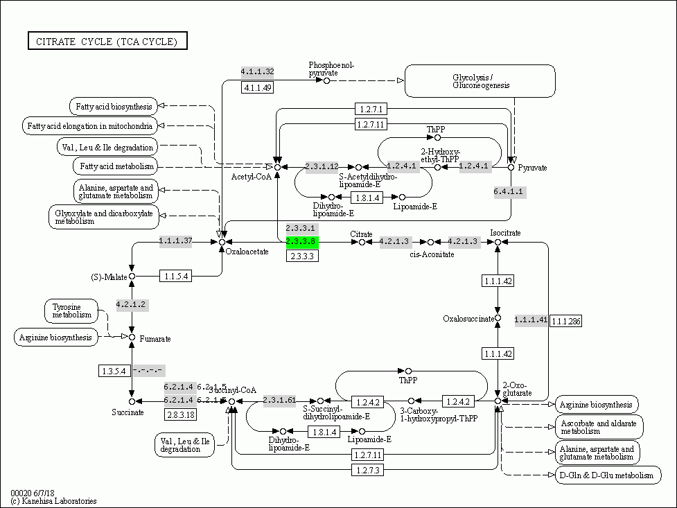
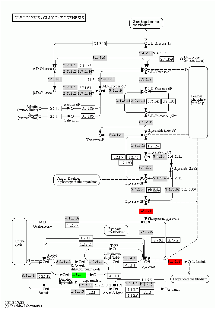
全转录组即特定细胞或组织在某一功能状态下所有转录产物 (mRNA、LncRNA、CircRNA 以及 microRNA) 的合集。全转录组测序可对同一个样品同时进行 mRNA、LncRNA、CircRNA 和 microRNA的单独分析,还可进行多种 RNA联合分析以及内源竞争性 RNA 整合分析,分子标记筛选等,探究其潜在的调控网络机制,全面的揭示转录调控问题。主要应用于免疫机制、疾病领域、发育进化、致病机理和药物靶标等方面的研究。
实验流程:

分析流程:
结果展示:








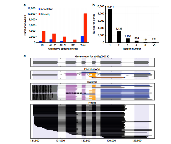
基于PacBio三代测序平台的全长转录组测序(Iso-Seq),可直接获得mRNA的全长序列,可更为精准地解读mRNA的结构信息。通过全长转录组测序,可克服无参考基因组物种转录本拼接短、信息不完整的难题,获取全长mRNA序列,实现同源异构体分析,单碱基变异检测, 可变剪接分析,同源基因识别及等位基因识别。
实验流程:
材料选取→总RNA提取→PacBio文库构建→测序→数据分析

分析流程:![]()


结果展示:


技术咨询:2501054135
投诉建议:316202613