2024-07-29

研究背景
创伤性脑损伤(TBI)是全球主要的健康问题,近一半的轻度TBI患者会出现某种形式的长期认知障碍,并且更容易患上抑郁症和神经退行性疾病。海马体通常不会受到急性原发性损伤的影响,但它通常会在继发性损伤阶段受到影响,这种损伤会在TBI后扩散到整个大脑,越来越多的研究表明,TBI后的认知功能障碍与海马功能的变化有关。
为研究TBI如何影响海马星形胶质细胞生成,文章使用雄性小鼠创伤性脑损伤模型、单细胞转录组学和空间转录组学,评估了TBI如何影响海马神经干细胞以及由此衍生的神经元和星形胶质细胞谱系。
研究结果
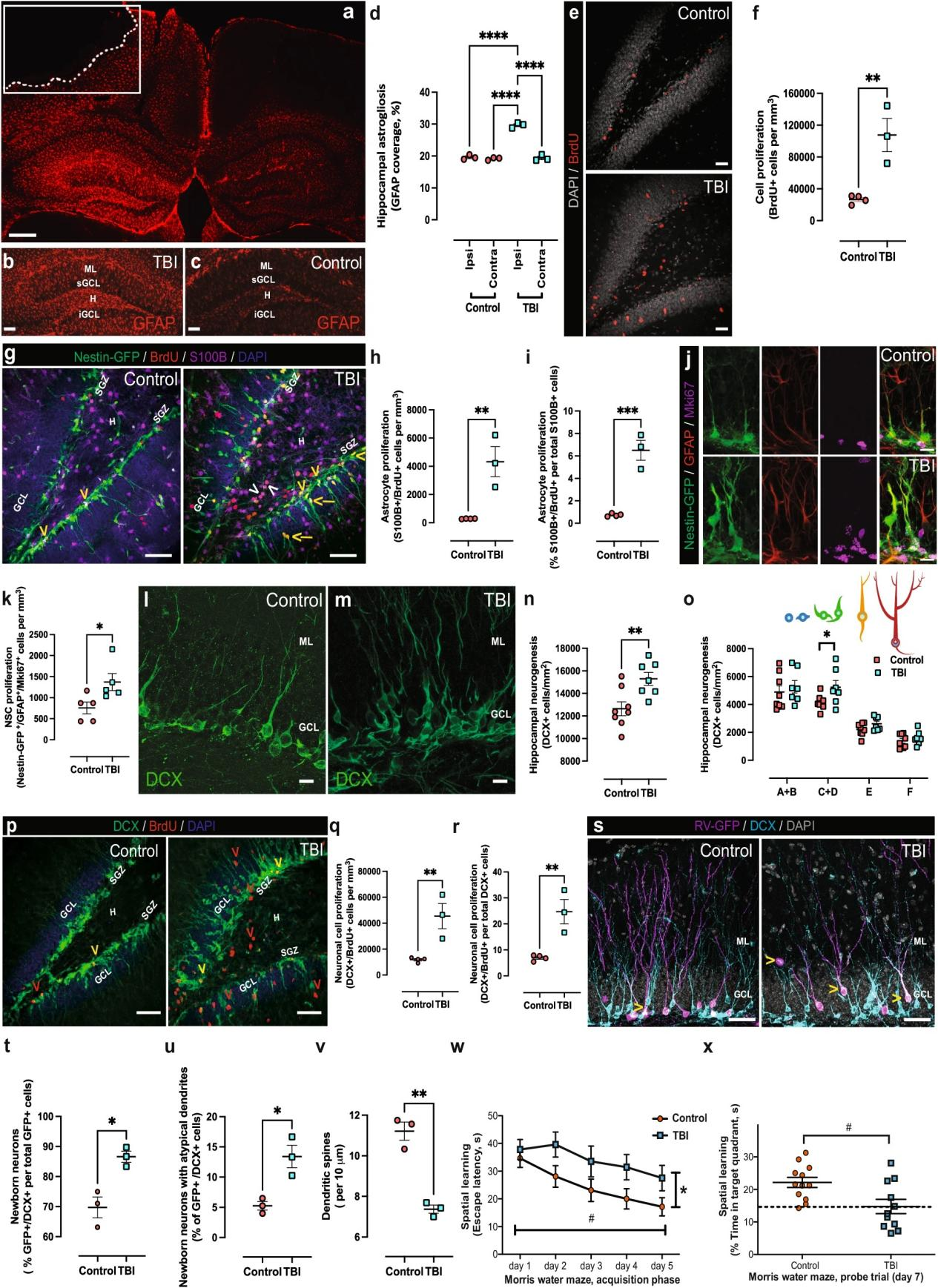
免疫荧光实验结果显示,TBI小鼠受创侧的海马组织中成熟星形胶质细胞数量明显增多,且星形胶质细胞增殖率也显著增长。同时,在小鼠海马组织还观察到神经发生的增加,且观察到TBI组新生神经元的树突轴中,有更高比例的神经元有两个主树突直接从体节出现,或一个主树突在距体节的前分叉。而水迷宫实验也验证了TBI小鼠依赖海马体的认知功能受损。

图 1 创伤性脑损伤后小鼠的海马免疫荧光检测和行为特征
为了全面且准确地探究TBI诱导的神经干细胞及其后代的细胞变化,文章采用流式细胞术分选Nestin-GFP标记的神经干细胞,并通过scRNA-seq对分选细胞进行检测分析,将神经干细胞分为10个细胞群。但结果显示TBI对细胞群的影响无显著性变化。为更详细地研究TBI对神经发生和星形胶质生成的影响,文章对神经干细胞(NSC)、放射状胶质细胞样细胞(RGL)、类星形胶质细胞、类神经元细胞的细胞群体进行再次聚类分析。

图 2 单细胞转录组学分析
通过对单细胞转录组的结果进行RNA速率分析,在这些RNA速率图中向量的方向表明了特定细胞将来可能的状态。实验结果显示RG细胞发展为A-1细胞的概率明显降低,表明小鼠神经发生的增加,且可能是以星形胶质细胞的生成为代价的。

图 3 RNA速率分析
通过对差异基因的筛选分析,相对于对照组,在TBI组筛选到38个上调基因,及16个下调基因。在差异基因中筛选出一种与细胞增殖、生长和凋亡有关的基因Ppp1r14b(蛋白磷酸酶1调节抑制因子亚基14B)在TBI组的7个细胞集群中均出现上升,表明Ppp1r14b 可能在这些细胞群体对TBI的反应中发挥重要作用。

图 4 差异基因分析
为检验各细胞群在齿状回中的空间变化,文章结合单细胞转录组学筛选的细胞群,联合空间转录组对小鼠脑齿状回样本进行分析。文章将齿状回划分为四个不同的区域:SGZ、内GCL(GL1)、外GCL(GL2)和Hilus,空间转录组结果显示TBI 组的SGZ区域中N-3细胞百分比降低,而在GCL区中它们的数量有所增加;SGZ中的A-1细胞百分比减少,而在Hilus中它们的数量有所增加。这些结果表明TBI对齿状回中两种NSC衍生细胞群的位置有特定影响。

图 5 细胞群的位置变化
文章信息
Bielefeld, P et al. “Traumatic brain injury promotes neurogenesis at the cost of astrogliogenesis in the adult hippocampus of male mice.” Nature communications vol. 15,1 5222. 18 Jun. 2024, doi:10.1038/s41467-024-49299-6
技术咨询:2501054135
投诉建议:316202613