2024-05-30

文章信息
Single-cell transcriptome analysis reveals the association between histone lactylation and cisplatin resistance in bladder cancer. Drug Resist Updat. 2024;73:101059. DOI: 10.1016/j.drup.2024.101059.
研究背景
膀胱癌(Bladder Cancer, BCa)是全球常见的恶性肿瘤之一,对基于顺铂(cisplatin)的化疗方案具有高耐药性。顺铂是治疗转移性BCa的主要化疗药物,但患者初始响应率低,且多数患者最终会发展出耐药性。因此,研究BCa对顺铂耐药性的机制,寻找潜在的临床治疗靶点具有重要意义。
论文思路
通过单细胞转录组分析(single-cell RNA sequencing, scRNA-seq),研究了BCa细胞对顺铂耐药性的分子机制。
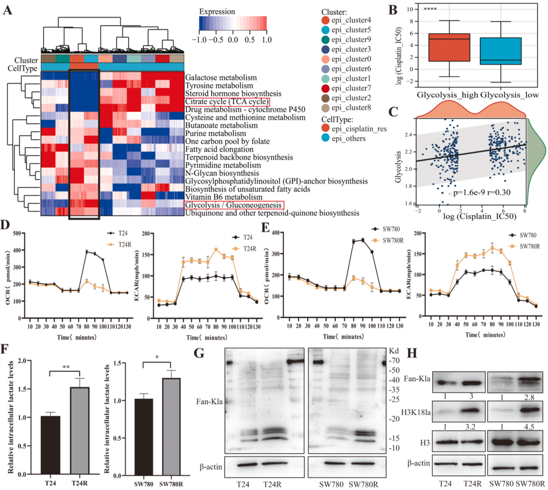
研究首先构建了BCa的单细胞图谱,识别了与顺铂耐药性相关的细胞亚群。然后,研究了这些耐药性细胞的代谢特征,特别是与糖酵解代谢相关的特征。接着,聚焦于组蛋白乳酸化(histone lactylation)在顺铂耐药性中的作用,探索了关键转录因子YBX1和YY1在BCa顺铂耐药性中的功能。
研究的材料及样本
研究使用了来自GEO数据库的34个人源BCa组织样本和相应的正常组织样本,包括顺铂耐药和敏感的样本,以及两种化疗耐药的OHBBN诱导的PDX模型。
研究的步骤
1.数据获取与处理
使用Seurat软件包对单细胞RNA测序数据进行质量控制、批次效应移除、降维、聚类和细胞注释;
2.顺铂敏感性与耐药性分析
利用GDSC2数据库中的肿瘤细胞系的转录组数据和相应的顺铂IC50值进行分析;
3.识别顺铂耐药性细胞群
使用Scissor算法结合大批量表型数据和单细胞数据,识别顺铂耐药性上皮细胞群;
4.细胞间通信分析
使用Cell Chat软件包解码细胞间通过基因表达数据的通信;
5.代谢活动和组蛋白乳酸化水平的量化
使用scMetabolism软件包对scRNA-seq上皮细胞群的代谢属性进行概述;
6.差异分析和功能富集
使用Seurat软件包中的FindMarkers函数获得差异表达基因,然后使用ClusterProfiler软件包进行功能富集分析;
7.细胞培养与药物处理
培养BCa细胞系T24和SW780,逐步增加顺铂浓度以建立耐药性细胞系T24R和SW780R;
8.ChIP-seq和ChIP-qPCR
用于研究组蛋白乳酸化在基因启动子区域的富集情况;
9.细胞增殖与克隆形成实验
评估细胞增殖能力和克隆形成能力;
10.裸鼠皮下肿瘤形成实验
将BCa亲本细胞和耐药细胞注射到裸鼠背部,形成皮下肿瘤模型。
研究结果
1. 单细胞图谱的构建:识别了与顺铂耐药性相关的上皮细胞亚群,这些细胞表现出对糖酵解的依赖性增强和组蛋白乳酸化水平上调

2. 代谢特征分析:顺铂耐药性细胞群表现出糖酵解途径活性的显著增强

3. 转录因子的作用:H3K18乳酸化(H3K18la)在顺铂耐药性中起关键作用,通过在转录因子YBX1和YY1的启动子区域富集,激活它们的转录,从而促进顺铂耐药性的形成。

4. 耐药性细胞群的发育轨迹:通过模拟时间轨迹分析,揭示了肿瘤上皮细胞从顺铂敏感性向耐药性的转变过程。


5. 药物敏感性实验:通过体外实验验证了H3K18la的抑制可以恢复BCa细胞对顺铂的敏感性。


6. 体内模型的验证:裸鼠皮下肿瘤模型实验表明,联合使用顺铂和糖酵解抑制剂可以显著降低耐药性肿瘤的重量和体积。

研究结论
研究首次通过单细胞转录组分析揭示了BCa中顺铂耐药性细胞的独特群体,并在顺铂耐药性BCa细胞系中验证了乳酸化水平的上调。研究结果表明,H3K18la通过提高关键转录因子YBX1和YY1的表达,促进了BCa对顺铂耐药性的发展。这些发现为克服BCa中的顺铂耐药性提供了新的视角和潜在的治疗靶点。
技术咨询:2501054135
投诉建议:316202613